Run »
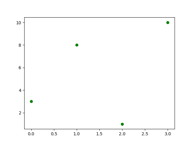
#Three lines to make our compiler able to draw: import sys import matplotlib matplotlib.use('Agg') import matplotlib.pyplot as plt import numpy as np ypoints = np.array([3, 8, 1, 10]) plt.plot(ypoints, 'og') plt.show() #Two lines to make our compiler able to draw: plt.savefig(sys.stdout.buffer) sys.stdout.flush()